Сообщения без ответов | Активные темы
| Автор |
Сообщение |
|
Fales3
|
Добавлено: Сб фев 16, 2013 11:09 pm |
|
 |
| Студент |
Зарегистрирован: Пт фев 03, 2012 12:21 pm Сообщения: 3 Репутация: 0 [ ? ]
Машина: Carina
Год выпуска: 2001
Двигатель: 6G72
|
|
| Вернуться к началу |
|
 |
|
Evgeniyo
|
Добавлено: Сб фев 16, 2013 11:15 pm |
|
 |
| Инструктор |
 |
Зарегистрирован: Ср ноя 21, 2012 8:12 pm Сообщения: 287 Откуда: Россия.Оренбургская обл. г.Орск Репутация: 3 [ ? ]
Машина: Toyota Carina-E седан
Год выпуска: 1997
Двигатель: 1.8 7A-FE LB 107л.с.
|
Fales3 писал(а): кто нибудь пробовал? Мне тоже интересно  Должно быть это очень красиво как в дорогих авто прям 
|
|
| Вернуться к началу |
|
 |
|
Medved
|
Добавлено: Вс фев 17, 2013 10:58 am |
|
 |
| Заслуженный |
 |
Зарегистрирован: Пт апр 30, 2010 12:41 am Сообщения: 983 Откуда: Украина.Днепр Репутация: 65 [ ? ]
Машина: Carina E
Год выпуска: 1993
Двигатель: 4A-FE,LB
|
Пробовали http://carina-e.ru/viewtopic.php?f=17&t=8134 и удачно. Но желательно делать не только стрелки, замена штатных лампочек на диоды не дает хорошего результата, верхний сектор спидометра получается с меньшей яркостью.
|
|
| Вернуться к началу |
|
 |
|
wAnTed
|
Добавлено: Вс янв 12, 2014 9:55 pm |
|
 |
| Герой былин народных |
 |
Зарегистрирован: Чт окт 15, 2009 11:14 pm Сообщения: 3648 Откуда: РФ, Северо-Запад, респ. Карелия Репутация: 33 [ ? ]
Машина: Toyota Carina E
Год выпуска: 1997
Двигатель: 7A-FE
|
|
сегодня поставил в панель светодиоды (9 кристаллов SMD 5050), заказывал на ebay, по деньгам вышло около 200 руб обточил ноги до нужных размеров, установил.. пришлось правда крутить их, чтоб найти полярность нужную. свечение очень плотное, недосветов/пересветов нет, регулировка правда ступенчатая, но этого достаточно, доволен очень подсветкой. По фото: 1. вид оригинальных и подпиленных. как стоят в плафоне 2. подсветка 1 диода в левой центральной части vs 2 родные лампочки (один диод явно пересвечивает 2 штатные лампы). полная подсветка диодами на средней яркости 3. минимальная яркость vs максимальная яркость.
| Вложения: |

SMD.JPG [ 64.8 КБ | Просмотров: 10984 ]
|

old vs new.JPG [ 46.36 КБ | Просмотров: 10984 ]
|

min vs max.JPG [ 47.06 КБ | Просмотров: 10984 ]
|
_________________ Артём, Carina E'97 1,8 7A-FE LB вишневый седан 
|
|
| Вернуться к началу |
|
 |
|
Сергей 67
|
Добавлено: Пн янв 13, 2014 6:58 am |
|
 |
| Его именем пора назвать улицу |
 |
Зарегистрирован: Ср дек 25, 2013 4:23 pm Сообщения: 1892 Откуда: Сыктывкар- Нижний Новгород_ Василёв Майдан. Репутация: 19 [ ? ]
Машина: Toyota Camry xv10
Год выпуска: 1994
Двигатель: 5s fe 2.2
|
|
Совсем неплохо. Всё читается отлично, значит и не стОит с платами заморачиваться. Мне тоже белая больше всех по душе. А вот со стрелками стОит поработать. Платы для них совсем простенькие. Я прямо маркером рисовал для каждого прибора. Потом травил в хлорном железе и сверлил сверлом 4 мм отверстия под смд.
_________________ Бешеный лесовоз, счастливый обладатель авто TOYOTA CARINA E 4А FE LB 1992 г. Хетчбек, 742 цвет. Уже в прошлом.
|
|
| Вернуться к началу |
|
 |
|
Jaguar
|
Добавлено: Пн янв 13, 2014 7:37 am |
|
 |
| Инструктор |
 |
Зарегистрирован: Пн авг 16, 2010 1:05 pm Сообщения: 463 Откуда: Тaгaнрог, Ростовскaя обл. Репутация: 6 [ ? ]
Машина: Toyota Carina E
Год выпуска: 1992
Двигатель: 1.6 4A-FE
|
|
У меня похожие лампочки стоят, брал на рынка 100р штучка. Светят вот так
| Вложения: |

2012-10-14 19.48.39-1.jpg [ 33.48 КБ | Просмотров: 10946 ]
|
_________________ Дима Toyota Carina E 1992г, 1.6 не LB, седан из Голандии JT153ATK000012918 http://www.drive2.ru/r/toyota/492338/
|
|
| Вернуться к началу |
|
 |
|
Medved
|
Добавлено: Пн янв 13, 2014 12:35 pm |
|
 |
| Заслуженный |
 |
Зарегистрирован: Пт апр 30, 2010 12:41 am Сообщения: 983 Откуда: Украина.Днепр Репутация: 65 [ ? ]
Машина: Carina E
Год выпуска: 1993
Двигатель: 4A-FE,LB
|
Сергей 67 писал(а): Совсем неплохо. Всё читается отлично, значит и не стОит с платами заморачиваться. Утверждение верно но не для всех наших приборок. У wAnTedа на снимках я вижу английскую приборку Т22VDO и сделана она совершенно по другому в отличие от японской Т18. Т16 как у Jaguarа не разбирал но более чем уверен что в ней световоды тоже гораздо толще чем у Т18 как у Т22 и засвечиваются они на порядок ярче и равномерней без серьезных переделок.
|
|
| Вернуться к началу |
|
 |
|
Sanchis85
|
Добавлено: Пн янв 13, 2014 12:41 pm |
|
 |
| Спортсмен клуба |
 |
Зарегистрирован: Вт сен 28, 2010 11:57 am Сообщения: 6499 Откуда: Новомосковск, Тульская область Репутация: 186 [ ? ]
Машина: Toyota Carina E
Год выпуска: 1995
Двигатель: 4A-FE std. Denso
|
|
wAnTed блин тоже себе так хочу. Надо будет по магазинам с электрикой пробежаться в поисках таких лампочек -)
_________________ Toyota Carina E, 4A-FE не LB, Седан, АКПП, англицкая снаружи, японочка внутри  , 01.1995 г.в. Kia Ceed JD рестайл, 1.6 G4FG, Универсал, механика. 11.2016 г.в. Я на drive2.ru
|
|
| Вернуться к началу |
|
 |
|
Kentavr
|
Добавлено: Пн янв 13, 2014 2:59 pm |
|
 |
| Kentavr форума |
 |
Зарегистрирован: Вт май 06, 2008 9:33 pm Сообщения: 6175 Откуда: Москва, ЗАО, Раменки - Мытищи, МО Репутация: 245 [ ? ]
Машина: Carina-E ST191L LIFTBACK
Год выпуска: 1997
Двигатель: 3SFE 2000CC 16-VALVE DOHC EFI
|
|
А что за модель лампочки? а если их в печку поставить? будет лучше? и будет ли светиться стрелка?
_________________ Олег Я на drive2.ru ГБО BRC 4-го поколения Вы не любите Тойоту? - Вы просто не умеете ею управлять!
|
|
| Вернуться к началу |
|
 |
|
wAnTed
|
Добавлено: Пн янв 13, 2014 3:58 pm |
|
 |
| Герой былин народных |
 |
Зарегистрирован: Чт окт 15, 2009 11:14 pm Сообщения: 3648 Откуда: РФ, Северо-Запад, респ. Карелия Репутация: 33 [ ? ]
Машина: Toyota Carina E
Год выпуска: 1997
Двигатель: 7A-FE
|
|
Kentavr Ща с телефона сижу, вечером скажу точно модель. Я в eBay просто написал Led T10 (вроде canbus модель это), выдал кучу всего, там подобрал чтоб были 5050 smd. В печку нужны меньше, Т3 или Т4, тоже кстати есть 5050 smd 1шт. Закажу себе, проверим как светить будет.
_________________ Артём, Carina E'97 1,8 7A-FE LB вишневый седан 
|
|
| Вернуться к началу |
|
 |
|
Medved
|
Добавлено: Пн янв 13, 2014 7:09 pm |
|
 |
| Заслуженный |
 |
Зарегистрирован: Пт апр 30, 2010 12:41 am Сообщения: 983 Откуда: Украина.Днепр Репутация: 65 [ ? ]
Машина: Carina E
Год выпуска: 1993
Двигатель: 4A-FE,LB
|
|
В печке Т5 что ни ставь светить не будет, засветят только радиус вокруг себя. Там рифленый световод и свет от диодов больше пары сантиметров вокруг не пробивает.
|
|
| Вернуться к началу |
|
 |
|
Sanchis85
|
Добавлено: Вт мар 11, 2014 10:57 am |
|
 |
| Спортсмен клуба |
 |
Зарегистрирован: Вт сен 28, 2010 11:57 am Сообщения: 6499 Откуда: Новомосковск, Тульская область Репутация: 186 [ ? ]
Машина: Toyota Carina E
Год выпуска: 1995
Двигатель: 4A-FE std. Denso
|
Купил и я себе диоды в приборку. только таких как у Wanted в городе не нашел, на пробу поставил вот типа таких Вложение:
t10-gas.jpg [ 12.69 КБ | Просмотров: 10732 ]
светит он мощно, но только вперед - по сторонам как бы не светит. подсветка - не сильная, такая мягкая получилась, не слепит. но при этом все видно отлично. достаточно равномерная. как я понял, такой диод с круговым освещением - как на фотках выше - не сильно и нужен - так как освещение все равно в основном идет от подложки из орг-стекла, которая под самими циферблатами проходит. а этот направленный пучок светит именно в эту подложку. приборка Т-22. единственный косяк - почему то крайне слабо реагирует на регулировку яркости.
_________________ Toyota Carina E, 4A-FE не LB, Седан, АКПП, англицкая снаружи, японочка внутри  , 01.1995 г.в. Kia Ceed JD рестайл, 1.6 G4FG, Универсал, механика. 11.2016 г.в. Я на drive2.ru
|
|
| Вернуться к началу |
|
 |
|
alexrotor
|
Добавлено: Вт мар 11, 2014 11:32 am |
|
 |
| Внесен в большую энциклопедию |
 |
Зарегистрирован: Сб фев 12, 2011 11:09 am Сообщения: 2234 Откуда: Нижегородская область УРЕНЬ Репутация: 78 [ ? ]
Машина: LEXUS GS300
Год выпуска: 2008
Двигатель: 3GRFSE
|
|
Sanchis85 Что бы яркость менялась надо переделывать регулятор. Сделать что бы изменял ток а не напряжение.
_________________ 89108943598Я на DRIVE2 
|
|
| Вернуться к началу |
|
 |
|
Sanchis85
|
Добавлено: Вт мар 11, 2014 11:45 am |
|
 |
| Спортсмен клуба |
 |
Зарегистрирован: Вт сен 28, 2010 11:57 am Сообщения: 6499 Откуда: Новомосковск, Тульская область Репутация: 186 [ ? ]
Машина: Toyota Carina E
Год выпуска: 1995
Двигатель: 4A-FE std. Denso
|
|
ну пока яркость в принципе устраивает - ни темно ни ярко, я и раньше ездил всегда на максимуме подсветки. будем надеяться что регулировка мне не понадобится. вечером сфоткаю, как оно выглядит
_________________ Toyota Carina E, 4A-FE не LB, Седан, АКПП, англицкая снаружи, японочка внутри  , 01.1995 г.в. Kia Ceed JD рестайл, 1.6 G4FG, Универсал, механика. 11.2016 г.в. Я на drive2.ru
|
|
| Вернуться к началу |
|
 |
|
Driver
|
Добавлено: Вт мар 11, 2014 11:46 am |
|
 |
| На доске почета |
 |
Зарегистрирован: Вс дек 12, 2010 2:14 pm Сообщения: 1425 Откуда: Бердск, Новосибирск Репутация: 47 [ ? ]
Машина: Toyota Carina E
Год выпуска: 1997
Двигатель: 4A-FE
|
|
Можно просто сменить резисторы на номинал побольше. Правда я не делал, не знаю конкретное число. Medved знает.
_________________ Toyota Carina E, UK, GLi, 1997г.в., 1.6 4A-FE, МКПП, седан, 8H6. Кодовое название "Убийца Крузеров" XD. Моя Карина на Драйв2
|
|
| Вернуться к началу |
|
 |
|
Medved
|
Добавлено: Вт мар 11, 2014 2:06 pm |
|
 |
| Заслуженный |
 |
Зарегистрирован: Пт апр 30, 2010 12:41 am Сообщения: 983 Откуда: Украина.Днепр Репутация: 65 [ ? ]
Машина: Carina E
Год выпуска: 1993
Двигатель: 4A-FE,LB
|
В штатном регуляторе огромный керамический составной резистор, 4 ноги , 3 резистора по 1,5 Ом. Для диодов его не хватает, нужно заменить на набор резисторов общим сопротивлением порядка 80 - 100 Ом. Я делал вот так http://carinae.com.ua/forum/viewtopic.php?f=14&t=1920
|
|
| Вернуться к началу |
|
 |
|
Сергей 67
|
Добавлено: Вт мар 11, 2014 7:54 pm |
|
 |
| Его именем пора назвать улицу |
 |
Зарегистрирован: Ср дек 25, 2013 4:23 pm Сообщения: 1892 Откуда: Сыктывкар- Нижний Новгород_ Василёв Майдан. Репутация: 19 [ ? ]
Машина: Toyota Camry xv10
Год выпуска: 1994
Двигатель: 5s fe 2.2
|
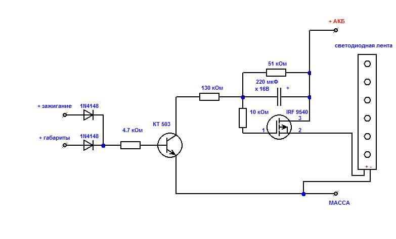
С таким регулятором не будет плавной регулировки. Если делать правильно, то вот так: Вложение: Так-же существует и схема плавного розжига, угасания при пуске: Вложение:
1519715.gif [7.58 КБ]
Скачиваний: 1
Плата: Вложение:
регулятор яркости приборки.jpg [ 31.03 КБ | Просмотров: 10642 ]
_________________ Бешеный лесовоз, счастливый обладатель авто TOYOTA CARINA E 4А FE LB 1992 г. Хетчбек, 742 цвет. Уже в прошлом.
|
|
| Вернуться к началу |
|
 |
|
Medved
|
Добавлено: Ср мар 12, 2014 1:14 pm |
|
 |
| Заслуженный |
 |
Зарегистрирован: Пт апр 30, 2010 12:41 am Сообщения: 983 Откуда: Украина.Днепр Репутация: 65 [ ? ]
Машина: Carina E
Год выпуска: 1993
Двигатель: 4A-FE,LB
|
|
Естественно шим регулятор более правильно но его придется встраивать.
Переделка штатного регулятора проще, можно просто заменить переключатель на проволочный переменный резистор 100 ом. PS:Штатная цепь регулировки идет по минусу.
|
|
| Вернуться к началу |
|
 |
|
Сергей 67
|
Добавлено: Ср мар 12, 2014 6:33 pm |
|
 |
| Его именем пора назвать улицу |
 |
Зарегистрирован: Ср дек 25, 2013 4:23 pm Сообщения: 1892 Откуда: Сыктывкар- Нижний Новгород_ Василёв Майдан. Репутация: 19 [ ? ]
Машина: Toyota Camry xv10
Год выпуска: 1994
Двигатель: 5s fe 2.2
|
Если присмотреться внимательно к схеме, то видно, что регулировка яркости реализована как раз по минусу.  По плюсу тут работает только блок плавного розжига.
_________________ Бешеный лесовоз, счастливый обладатель авто TOYOTA CARINA E 4А FE LB 1992 г. Хетчбек, 742 цвет. Уже в прошлом.
|
|
| Вернуться к началу |
|
 |
|
Kentavr
|
Добавлено: Ср июл 01, 2015 10:19 am |
|
 |
| Kentavr форума |
 |
Зарегистрирован: Вт май 06, 2008 9:33 pm Сообщения: 6175 Откуда: Москва, ЗАО, Раменки - Мытищи, МО Репутация: 245 [ ? ]
Машина: Carina-E ST191L LIFTBACK
Год выпуска: 1997
Двигатель: 3SFE 2000CC 16-VALVE DOHC EFI
|
Anton92 писал(а): я себе подсветку поменял с помощью резиновых колпачков на лампочки. где их взял? вчера перегорели две лампочки. вставил без колпачков. как то не айс... желто-противный свет. половина красиво, половина терпимо.
_________________ Олег Я на drive2.ru ГБО BRC 4-го поколения Вы не любите Тойоту? - Вы просто не умеете ею управлять!
|
|
| Вернуться к началу |
|
 |
|
Kentavr
|
Добавлено: Ср июл 01, 2015 10:54 pm |
|
 |
| Kentavr форума |
 |
Зарегистрирован: Вт май 06, 2008 9:33 pm Сообщения: 6175 Откуда: Москва, ЗАО, Раменки - Мытищи, МО Репутация: 245 [ ? ]
Машина: Carina-E ST191L LIFTBACK
Год выпуска: 1997
Двигатель: 3SFE 2000CC 16-VALVE DOHC EFI
|
|
купил лампочки и колпачки в Русь Трейд. Лампочки по 17=, колпачки по 53=!
_________________ Олег Я на drive2.ru ГБО BRC 4-го поколения Вы не любите Тойоту? - Вы просто не умеете ею управлять!
|
|
| Вернуться к началу |
|
 |
|
Kentavr
|
Добавлено: Пн июл 06, 2015 9:28 am |
|
 |
| Kentavr форума |
 |
Зарегистрирован: Вт май 06, 2008 9:33 pm Сообщения: 6175 Откуда: Москва, ЗАО, Раменки - Мытищи, МО Репутация: 245 [ ? ]
Машина: Carina-E ST191L LIFTBACK
Год выпуска: 1997
Двигатель: 3SFE 2000CC 16-VALVE DOHC EFI
|
после замены всех лампочек и резиновых колпачков освещение стало ярким и насыщенным. пришлось немного убирать яркость. наверное старые лампочки со временем стали тусклее (они еще родные стояли) и колпачки прикипели к ним и то же потускнели. наверное раз в 18 лет стоит поменять их хотя бы в приборке... 
_________________ Олег Я на drive2.ru ГБО BRC 4-го поколения Вы не любите Тойоту? - Вы просто не умеете ею управлять!
|
|
| Вернуться к началу |
|
 |
|
Женя-BOND
|
Добавлено: Пн июл 06, 2015 9:54 am |
|
 |
| Герой былин народных |
 |
Зарегистрирован: Пн мар 02, 2009 6:24 pm Сообщения: 3619 Откуда: Нижний Новгород Репутация: 156 [ ? ]
Машина: Carina E
Год выпуска: 1992
Двигатель: 4A FE LB
|
|
Kentavr, возможно мощности разные. Ты наверное ТАЗовские воткнул? Они мощнее.
_________________  Carina Евгеньевна, 4A-FE, 1.6, LB, 101 л.с., седан, МКПП, GLi, '92, япона-мама // Ты должен сделать добро из зла, потому что его больше не из чего сделать// 
|
|
| Вернуться к началу |
|
 |
Кто сейчас на конференции |
Сейчас этот форум просматривают: нет зарегистрированных пользователей и гости: 0 |
|
Вы не можете начинать темы Вы не можете отвечать на сообщения Вы не можете редактировать свои сообщения Вы не можете удалять свои сообщения Вы не можете добавлять вложения
|
|