Сообщения без ответов | Активные темы
| Автор |
Сообщение |
|
Лев
|
Добавлено: Вт июн 15, 2010 12:05 am |
|
 |
| Коллекционер ведер, Модератор |
 |
Зарегистрирован: Пн апр 06, 2009 7:41 pm Сообщения: 4705 Откуда: Санкт-Петербург Репутация: 84 [ ? ]
Машина: Carina-E
Год выпуска: 1992
Двигатель: 3S-GE
|
|
если кому интересно, то реле на свет при старет стоит под консолью подлокотника. А именно после рычага КПП, его можно разглоядеть сняв кнопки(заглушки) попогреев.
_________________ Carina E 3S-FE 93г. Японка, левый руль, МКПП +Sprinter CArib AE95, Ford Explorer I, Skoda Yeti, VW Multivan T5, Mercedes R-Class W251, Газель матушка)) Будь тем кто ты есть.... до грани и за гранью Хочешь создать тему? тогда тебе сюда http://carina-e.ru/viewtopic.php?t=1607
|
|
| Вернуться к началу |
|
 |
|
Mouflon
|
Добавлено: Вс ноя 14, 2010 2:19 am |
|
 |
| Человек-легенда |
 |
Зарегистрирован: Ср фев 13, 2008 2:13 pm Сообщения: 7062 Откуда: Мытищи Репутация: 150 [ ? ]
Машина: Mitsubishi Outlander XL
Год выпуска: 2008
|
|
Сидел тут в Нягани, и от нефиг делать прикинул такой вариант включения светодиодных DRL.
Верхняя кнопка - лягушка от педали тормоза, нижняя - габариты.
Завели машину, нажали на тормоз - огоньки загорелись. включили ближний свет или габариты - отключились. Выключили габариты - снова включились.
| Вложения: |
Комментарий к файлу: Как вариант...

drl.jpg [ 165.2 КБ | Просмотров: 6086 ]
|
_________________ Mitsubishi Outlander XL'2008 6B31 "Кролик" Любителям считать деньги в чужих карманах не хватает времени залатать дыры в своих.
|
|
| Вернуться к началу |
|
 |
|
SaiD
|
Добавлено: Вс ноя 14, 2010 11:07 am |
|
 |
| Человек-легенда |
 |
Зарегистрирован: Вт июл 20, 2010 1:32 am Сообщения: 5767 Откуда: г.Вятка (в миру Киров) Репутация: 95 [ ? ]
Машина: Corona AT170 (зубатка) 1,5 АКП
Год выпуска: 1990
Двигатель: 5А-FE
|
Лев писал(а): если кому интересно, то реле на свет при старет стоит под консолью подлокотника. А именно после рычага КПП, его можно разглоядеть сняв кнопки(заглушки) попогреев.
Про штатную чуть-чуть писали в теме "как отключить скандинавку"
Добавлено спустя 7 минут 46 секунд:
Mouflon
Мне кажется сложновато для простого подключения от педальки.  , всетаки от датчика скорости было-бы не плохо, только упростить все - едет машина - горит, не едет -не горит, ну и отключение при включенных габаритах
2. Всетаки если уж не спец огни, то включать не ближний, а дальний в половину яркости , вся мощность ближнего света бьет в пол, а дальний даже на 25% мощности будет заметнее, чем ближний на полную - назначение дневного света имеено заметность авто.
_________________ Саня. Осень. Доживем-ли, долетим-ли до ответа, что-же будет с РОДИНОЙ и с нами (с Юрий Шевчук ДДТ)
|
|
| Вернуться к началу |
|
 |
|
Dmitry_R
|
Добавлено: Вс ноя 14, 2010 11:41 am |
|
 |
| Главный специалист по FAQ, Модератор |
 |
Зарегистрирован: Вс фев 24, 2008 3:24 pm Сообщения: 7555 Откуда: Украина, Днепропетровская обл. Репутация: 167 [ ? ]
Машина: CarinaE Англ. / Accord TypeR
Год выпуска: 1995
Двигатель: 4A-FE LB С52
|
SaiD писал(а): дальний даже на 25% мощности
У лампы накаливания зависимость светового потока от потребляемой мощности - нелинейная, при мощности в 25% она светить почти не будет, только греть.
Добавлено спустя 12 минут 9 секунд:
Mouflon, ты как всегда, все усложняешь до невозможности повторения рядовым Карино-водом. Все сложные придумки, так и остаются чертежами, или макетными платками в одном экземпляре.
Ну или если сделать "сложное" устройство, то запустить его в серию.
_________________ CarinaE 4A-FE LB, седан. + HONDA Accord TypeR_______________________________________________ Кто хочет - ищет способ, кто не хочет - ищет причину.
|
|
| Вернуться к началу |
|
 |
|
Mouflon
|
Добавлено: Вс ноя 14, 2010 12:04 pm |
|
 |
| Человек-легенда |
 |
Зарегистрирован: Ср фев 13, 2008 2:13 pm Сообщения: 7062 Откуда: Мытищи Репутация: 150 [ ? ]
Машина: Mitsubishi Outlander XL
Год выпуска: 2008
|
Dmitry_R писал(а): Mouflon, ты как всегда, все усложняешь до невозможности повторения рядовым Карино-водом. Все сложные придумки, так и остаются чертежами, или макетными платками в одном экземпляре. Ну или если сделать "сложное" устройство, то запустить его в серию.
А ты как всегда бухтишь не по теме...  Ничего не меняется...
_________________ Mitsubishi Outlander XL'2008 6B31 "Кролик" Любителям считать деньги в чужих карманах не хватает времени залатать дыры в своих.
|
|
| Вернуться к началу |
|
 |
|
Mouflon
|
Добавлено: Вс ноя 14, 2010 12:15 pm |
|
 |
| Человек-легенда |
 |
Зарегистрирован: Ср фев 13, 2008 2:13 pm Сообщения: 7062 Откуда: Мытищи Репутация: 150 [ ? ]
Машина: Mitsubishi Outlander XL
Год выпуска: 2008
|
atl писал(а):
А в чём разница то? Ставишь вместо AVRа PIC и вперёд... Си под них есть, программатор - то же не проблема. А функционал что одного что другого примерно одинаков.
_________________ Mitsubishi Outlander XL'2008 6B31 "Кролик" Любителям считать деньги в чужих карманах не хватает времени залатать дыры в своих.
|
|
| Вернуться к началу |
|
 |
|
SaiD
|
Добавлено: Вс ноя 14, 2010 4:18 pm |
|
 |
| Человек-легенда |
 |
Зарегистрирован: Вт июл 20, 2010 1:32 am Сообщения: 5767 Откуда: г.Вятка (в миру Киров) Репутация: 95 [ ? ]
Машина: Corona AT170 (зубатка) 1,5 АКП
Год выпуска: 1990
Двигатель: 5А-FE
|
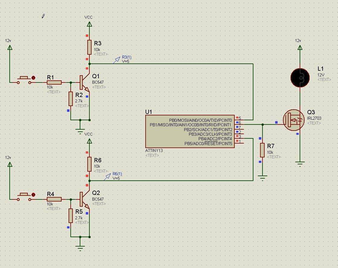
Для контроля по скорости и габаритам достаточно одного транзюка, пары диодов, пары кондеров и трех сопротивлений. Попробовал свои каракули на эту тему отправить - не получается 
_________________ Саня. Осень. Доживем-ли, долетим-ли до ответа, что-же будет с РОДИНОЙ и с нами (с Юрий Шевчук ДДТ)
|
|
| Вернуться к началу |
|
 |
|
Mouflon
|
Добавлено: Вс ноя 14, 2010 4:41 pm |
|
 |
| Человек-легенда |
 |
Зарегистрирован: Ср фев 13, 2008 2:13 pm Сообщения: 7062 Откуда: Мытищи Репутация: 150 [ ? ]
Машина: Mitsubishi Outlander XL
Год выпуска: 2008
|
SaiD писал(а): Для контроля по скорости и габаритам достаточно одного транзюка, пары диодов, пары кондеров и трех сопротивлений. Попробовал свои каракули на эту тему отправить - не получается 
Сохрани в jpg и приаттачь.
_________________ Mitsubishi Outlander XL'2008 6B31 "Кролик" Любителям считать деньги в чужих карманах не хватает времени залатать дыры в своих.
|
|
| Вернуться к началу |
|
 |
|
SaiD
|
Добавлено: Вс ноя 14, 2010 6:39 pm |
|
 |
| Человек-легенда |
 |
Зарегистрирован: Вт июл 20, 2010 1:32 am Сообщения: 5767 Откуда: г.Вятка (в миру Киров) Репутация: 95 [ ? ]
Машина: Corona AT170 (зубатка) 1,5 АКП
Год выпуска: 1990
Двигатель: 5А-FE
|
Вот, токо еще один диодик придется от освещения поставить - не сообразил сразу 
| Вложения: |

Scan10001.jpg [ 5.16 КБ | Просмотров: 6750 ]
|
_________________ Саня. Осень. Доживем-ли, долетим-ли до ответа, что-же будет с РОДИНОЙ и с нами (с Юрий Шевчук ДДТ)
|
|
| Вернуться к началу |
|
 |
|
Mouflon
|
Добавлено: Вс ноя 14, 2010 7:12 pm |
|
 |
| Человек-легенда |
 |
Зарегистрирован: Ср фев 13, 2008 2:13 pm Сообщения: 7062 Откуда: Мытищи Репутация: 150 [ ? ]
Машина: Mitsubishi Outlander XL
Год выпуска: 2008
|
|
Ты бы номинальчики и что за транзистор написал бы ещё. можно было бы в протеусе смоделировать...
_________________ Mitsubishi Outlander XL'2008 6B31 "Кролик" Любителям считать деньги в чужих карманах не хватает времени залатать дыры в своих.
|
|
| Вернуться к началу |
|
 |
|
SaiD
|
Добавлено: Вс ноя 14, 2010 7:33 pm |
|
 |
| Человек-легенда |
 |
Зарегистрирован: Вт июл 20, 2010 1:32 am Сообщения: 5767 Откуда: г.Вятка (в миру Киров) Репутация: 95 [ ? ]
Машина: Corona AT170 (зубатка) 1,5 АКП
Год выпуска: 1990
Двигатель: 5А-FE
|
|
У меня моделировать нечем - всегда практически подбираю - это-же просто идея, а не готовая схема, диоды любые маломощные, транзюк любой Дарлингтоновский p-n-p, Резюки кОм от 3 до 10 примерно, нижний - ок 1 кОма, кондеры подбирать - первый по скорости на которой должно включаться, Электролит думаю ок 10 мкФ
_________________ Саня. Осень. Доживем-ли, долетим-ли до ответа, что-же будет с РОДИНОЙ и с нами (с Юрий Шевчук ДДТ)
|
|
| Вернуться к началу |
|
 |
|
Kentavr
|
Добавлено: Пт ноя 26, 2010 4:50 pm |
|
 |
| Kentavr форума |
 |
Зарегистрирован: Вт май 06, 2008 9:33 pm Сообщения: 6175 Откуда: Москва, ЗАО, Раменки - Мытищи, МО Репутация: 245 [ ? ]
Машина: Carina-E ST191L LIFTBACK
Год выпуска: 1997
Двигатель: 3SFE 2000CC 16-VALVE DOHC EFI
|
|
А мне кажется, что заводить двигатель, в большой мороз, лучше без лишних потребителей... Завел, включил и поехал. Я это делаю на автомате...
_________________ Олег Я на drive2.ru ГБО BRC 4-го поколения Вы не любите Тойоту? - Вы просто не умеете ею управлять!
|
|
| Вернуться к началу |
|
 |
|
vel
|
Добавлено: Пн янв 10, 2011 10:19 pm |
|
 |
| Инструктор |
 |
Зарегистрирован: Пт фев 06, 2009 8:22 pm Сообщения: 404 Откуда: Родина первого космонавта Репутация: 28 [ ? ]
Машина: Camry Престиж+
Год выпуска: 2012
Двигатель: 2AR-FE
|
|
Куда в моторном отсеке можно подцепиться без резки проводки, так что бы, когда завел двигатель, напряжение появилось, заглушил - пропало? Нужно для подключения светодиодов (типа дневные ходовые огни спереди для езды по городу). Поставил в фары АГ второго образца вместо трех диодов вот такие. Хочу что бы включались вместе с двигателем.
_________________ Валерий Было: Carina E седан МКПП 7A FE LB 1995г. англичанка. Есть: Toyota Camry 2012 Япония Престиж+
|
|
| Вернуться к началу |
|
 |
|
old_Duglas
|
Добавлено: Пн янв 10, 2011 10:28 pm |
|
 |
| Герой былин народных |
 |
Зарегистрирован: Вт янв 15, 2008 1:29 am Сообщения: 3883 Откуда: г.Ижевск Репутация: 291 [ ? ]
Машина: TOYOTA Carina E
Год выпуска: 1992
Двигатель: 3S-GTE 4WD
|
|
Ильюха сделал практически так, подцепился к ACC.
_________________ СЯО CDC TOYOTA CarinaE GLI; кузов - liftback [LB]; 4AFE-> 4AGE BT-> 3S-GTE; C51(2WD)-> E56F2-05B 4WD!!!; цвет - Rally Red Exterior [3j6]; ABS, TORSEN, ЛЮК, КЛИМАТ. 7/1992год ( одна из первых, Японка из Голландии) logbook D2
|
|
| Вернуться к началу |
|
 |
|
R9XL
|
Добавлено: Вс фев 19, 2017 3:47 pm |
|
 |
| Бригадир |
Зарегистрирован: Вт янв 17, 2017 12:06 am Сообщения: 140 Репутация: 2 [ ? ]
Машина: Carina E
Год выпуска: 1997
Двигатель: 4A-FE Std,Bosh Motronic
|
|
Здравствуйте. подниму темку. Я стал владельцем карины е без автоматического ближнего света. В практике использую на старых японцах простейшую схемку на 1 реле. У япошек габариты и ближний свет включается через массу. На разъеме подрулевого переключателя эта масса - ТОНКИЙ бело-черный провод (есть еще толстый.)
доработка заключается в том, что бы эта масса подавалась на переключатель только при включенном зажигаии и "первом" положении ключа (это СИНЕ-КРАСНЫЙ провод с замка зажигания)
итого имеем: разомкнутые контакты реле подключаем в разрыв бело-черного провода, а на управляющий контакт с замка зажигания.
Имеем в итоге: переключатель всегда стоит на включенном ближнем свете. Если включено зажигание или первое положение замка, то фары и габариты горят. При выключении замка в "0" положении тухнут. габариты, ближний свет можно включать/выключать при заглушенном или заведенном моторе. При желании можно поставить кнопочку на "обход" этой схемы (просто замыкать контакты реле), хотя за 5 лет эксплуатации японца мне это не понадобилось.
Удачи !
| Вложения: |

схемка.jpg [ 22.99 КБ | Просмотров: 5586 ]
|
_________________ "чужое, халява, взять-взять " )с( "кино ДМБ " 
|
|
| Вернуться к началу |
|
 |
|
andron58
|
Добавлено: Пн фев 20, 2017 8:58 am |
|
 |
| На доске почета |
 |
Зарегистрирован: Ср дек 30, 2015 12:24 pm Сообщения: 1371 Откуда: Московская обл. г. Истра Репутация: 32 [ ? ]
Машина: TOYOTA CARINA E
Год выпуска: 1997
Двигатель: 4A-FE STD Denso
|
|
Доброго всем дня! В своё время,имея лохматого Скорпа 1986 г.,реализовал ДХО предельно просто,используя всего 2 диода-подключился к лампе зарядки. Движка завелась-гена заработал-на лампе появился второй плюс с гены(один плюс на лампу уже есть при вкл.зажигания),через диодик на реле ближнего света-вуаля! Раз тема такая поднялась-поколхозю такое применительно к Карине.
_________________ Андрей Карина-Е 1997г.р. седан,англичанка,владел с декабря 2015 г. по июль 2023 г., продана.
|
|
| Вернуться к началу |
|
 |
|
White Wolf
|
Добавлено: Пн фев 20, 2017 10:45 am |
|
 |
| Активист Селигера |
 |
Зарегистрирован: Пн авг 17, 2009 6:59 pm Сообщения: 3948 Откуда: Город мостов - Санкт-Петербург - Гражданка Репутация: 259 [ ? ]
Машина: ex Carina E БОРТ 107
Год выпуска: 1994
Двигатель: 4AFE LB 107 Hp на коробе С51
|
|
На мой взгляд автоматически включающийся ближний не рационально и порой не нужно. Так реализовано у нас на Солярисе, если нужно просто постоять, приходится дёргать ручник, чтоб не светить на всю округу в темноте. По мне лучше как на Карине, нужен ближний, включил.
_________________ R.I.P Carina E Liftback T190 1.6 GLi МКПП AT190L-BLMNKW со мной была с 11.2007 по 09.2021
|
|
| Вернуться к началу |
|
 |
|
R9XL
|
Добавлено: Пн фев 20, 2017 11:56 am |
|
 |
| Бригадир |
Зарегистрирован: Вт янв 17, 2017 12:06 am Сообщения: 140 Репутация: 2 [ ? ]
Машина: Carina E
Год выпуска: 1997
Двигатель: 4A-FE Std,Bosh Motronic
|
White Wolf писал(а): На мой взгляд автоматически включающийся ближний не рационально и порой не нужно. Так реализовано у нас на Солярисе, если нужно просто постоять, приходится дёргать ручник, чтоб не светить на всю округу в темноте. По мне лучше как на Карине, нужен ближний, включил. при схеме, указанной мной выше, включение габаритов и ближнего света остается на штатном переключателе. Все, что добавляет схема - это отсутствие возможности включить габариты и ближний свет при вытащенном ключе (или в нулевом положении). Для включения на неработающем двигателе - в положении "1" (работает музыка и включаются габариты, бл. свет).
_________________ "чужое, халява, взять-взять " )с( "кино ДМБ " 
|
|
| Вернуться к началу |
|
 |
|
White Wolf
|
Добавлено: Пн фев 20, 2017 10:00 pm |
|
 |
| Активист Селигера |
 |
Зарегистрирован: Пн авг 17, 2009 6:59 pm Сообщения: 3948 Откуда: Город мостов - Санкт-Петербург - Гражданка Репутация: 259 [ ? ]
Машина: ex Carina E БОРТ 107
Год выпуска: 1994
Двигатель: 4AFE LB 107 Hp на коробе С51
|
|
R9XL Схема то понятна и вполне полезна, т.к это напрягает, если по запаре забудешь выключить. Я высказался о так называемой "скандинавке".
_________________ R.I.P Carina E Liftback T190 1.6 GLi МКПП AT190L-BLMNKW со мной была с 11.2007 по 09.2021
|
|
| Вернуться к началу |
|
 |
|
Okarin
|
Добавлено: Вт фев 21, 2017 1:24 am |
|
 |
| Состоявшийся |
 |
Зарегистрирован: Ср фев 08, 2017 2:38 am Сообщения: 69 Откуда: Санкт Петербург Репутация: 0 [ ? ]
Машина: Toyota Corolla
Год выпуска: 1992
Двигатель: 1.6
|
я бы фотодиод поставил если бы меня напрягло  (комплекты продаются на алиекспресе например)
|
|
| Вернуться к началу |
|
 |
|
dimon 987
|
Добавлено: Вт фев 21, 2017 3:37 pm |
|
 |
| Заслуженный |
 |
Зарегистрирован: Ср ноя 23, 2011 2:04 am Сообщения: 928 Откуда: СПб Репутация: 25 [ ? ]
Машина: Carina E,Celica202,Camry sxv20
Год выпуска: 1900
Двигатель: 4afe,3sge,5sfe
|
|
У меня на Камрюхе после запуска двигателя сразу включается ближний , габариты перед и зад.
_________________ Carina E 97 г. 4A-FE(англичанка) была , Carina E GTI была недолго , Carina 2 st170 на 3S-FE была, Celica T20 94 г. 3S-GE ( Европа ), Camry sxv 20 5S-FE ( американка ) была, Vista Ardeo WDовая на 3S-FE....
|
|
| Вернуться к началу |
|
 |
Кто сейчас на конференции |
Сейчас этот форум просматривают: нет зарегистрированных пользователей и гости: 17 |
|
Вы не можете начинать темы Вы не можете отвечать на сообщения Вы не можете редактировать свои сообщения Вы не можете удалять свои сообщения Вы не можете добавлять вложения
|
|