Сообщения без ответов | Активные темы
| Автор |
Сообщение |
|
Slava21
|
Добавлено: Чт авг 30, 2018 9:30 am |
|
 |
| Контролер |
 |
Зарегистрирован: Вс янв 14, 2018 6:05 pm Сообщения: 667 Откуда: Липецк Репутация: 10 [ ? ]
Машина: Toyota Carina E
Год выпуска: 1992
Двигатель: 4A FE LB
|
|
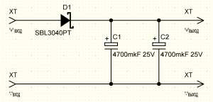
В принципе, при старой магнитоле меня это явление особо не напрягало. Пропадёт звук на несколько секунд, а потом продолжает играть. Какие проблемы? Да никаких. Но недавно купил магнитолу, соньку. С блютузом, включаешь магнитолу, прошло сопряжение телефона, навигатора. Заводишь машину, опять начинается вся процедура заново. Вроде мелочь, но приспособился использовать навигатор как источник музыки, да и управлять магнитолой с него удобнее. Хочешь радио включай, хочешь с флешки музыку слушай, хочешь с навигатора. Но как только порвалась связь, то на навигаторе надо программе опять объяснять с кем она будет работать. Телефон в этом смысле более понятливый оказался. В общем достало меня эта проблема и вчера вечерком выкроил немного времени дабы устранить её. Ранее было проверено, что в момент включения стартера питание на магнитоле не пропадает, а всего лишь немного просаживается. Поэтому решение проблемы было в том, что бы создать небольшой запас энергии на время пуска и не расходовать эту энергию на другие потребители. Проблемы эти решаются ёмкостью и диодом. Ёмкость использовал - 2 конденсатора 4700 мкФ на 25 В, а диод - диодная сборка от компьютерного блока питания SBL3040PT. Если с конденсаторами всё понятно - сравнительно большая ёмкость это запас энергии, то при выборе диода есть нюанс. Желательно использовать диоды Шотки, на них малое падение напряжения. В той сборке, что применил я два диода на 30А и 40В. Более чем достаточно. Но какой попался в руки, такой и попался. Соединил их параллельно и все проблемы. Магнитола максимум Ампер 10 кушает. В блоке питания компьютера стоят ещё сборки на 20А, их тоже можно ставить. Правда тут следует знать ток Вашего потребителя. Полчаса назад это произведение было установлено в разрыв цепи питания магнитолы. Мотор был запущен раз десять - проблема не проявлялась.
| Вложения: |

Соня.jpg [ 63.11 КБ | Просмотров: 25473 ]
|
_________________ Нас невозможно сбить с пути, нам всё равно куда идти.
|
|
| Вернуться к началу |
|
 |
|
andron58
|
Добавлено: Чт авг 30, 2018 10:54 am |
|
 |
| На доске почета |
 |
Зарегистрирован: Ср дек 30, 2015 12:24 pm Сообщения: 1372 Откуда: Московская обл. г. Истра Репутация: 32 [ ? ]
Машина: TOYOTA CARINA E
Год выпуска: 1997
Двигатель: 4A-FE STD Denso
|
|
Slava21 Это,как я понял,по жёлтому проводу,который запитан постоянным "+". А по красному,что от АСС,не вырубает магнитолу?
_________________ Андрей Карина-Е 1997г.р. седан,англичанка,владел с декабря 2015 г. по июль 2023 г., продана.
|
|
| Вернуться к началу |
|
 |
|
Slava21
|
Добавлено: Чт авг 30, 2018 4:05 pm |
|
 |
| Контролер |
 |
Зарегистрирован: Вс янв 14, 2018 6:05 pm Сообщения: 667 Откуда: Липецк Репутация: 10 [ ? ]
Машина: Toyota Carina E
Год выпуска: 1992
Двигатель: 4A FE LB
|
andron58Я не разделял эти провода. Терпеть ненавижу, когда для того чтобы послушать музыку надо вставить и повернуть ключ зажигания. likslavaСхему я практически рассказал. Если надо, то нарисую. Там всё просто. Плюс на анод диода, катод диода на "+" конденсаторов, включенных параллельно. "-" как зашёл, так и вышел, но должен быть подключен к "-" конденсаторов. Естественно, что анод диода это вход питания, а катод и "+" конденсаторов это выход на магнитолу. Только что катался с женой и сыном по магазинам, собирали малого в школу, естественно заводил и глушил туеву хучу раз - ни одного сбоя. Полёт нормальный. Добавлено спустя 25 минут 2 секунды:likslava писал(а): а схемка есть? Держи. Только сразу говорю - не стоит зацикливаться на поисках именно такого диода или именно таких конденсаторов. Всё собрано на коленке исходя из личного опыта. Попались бы детали с другим названием, посмотрел бы параметры и если подошли, то поставил бы.
| Вложения: |

Фильтр.png [ 22.52 КБ | Просмотров: 25426 ]
|
_________________ Нас невозможно сбить с пути, нам всё равно куда идти.
|
|
| Вернуться к началу |
|
 |
|
ivanprex
|
Добавлено: Чт авг 30, 2018 4:33 pm |
|
 |
| Бригадир |
Зарегистрирован: Сб авг 22, 2015 4:17 pm Сообщения: 161 Откуда: Севастополь Репутация: 9 [ ? ]
Машина: Carina E
Год выпуска: 1992
Двигатель: 4A-FE LB
|
Во! нашел себе развлекуху на завтра  , буду выяснять: на красный провод или на желтый кондеры вешать 
_________________ 
|
|
| Вернуться к началу |
|
 |
|
andron58
|
Добавлено: Чт авг 30, 2018 4:43 pm |
|
 |
| На доске почета |
 |
Зарегистрирован: Ср дек 30, 2015 12:24 pm Сообщения: 1372 Откуда: Московская обл. г. Истра Репутация: 32 [ ? ]
Машина: TOYOTA CARINA E
Год выпуска: 1997
Двигатель: 4A-FE STD Denso
|
|
ivanprex По результатам,если не затруднит-отчётик? Мне интересно,по какому из проводов магнитола блокируется. Кто-то из наших ставил ёмкости и на питание,и на управление,на управление поменьше,1000 хватит,там потребление небольшое.
_________________ Андрей Карина-Е 1997г.р. седан,англичанка,владел с декабря 2015 г. по июль 2023 г., продана.
|
|
| Вернуться к началу |
|
 |
|
ivanprex
|
Добавлено: Чт авг 30, 2018 4:56 pm |
|
 |
| Бригадир |
Зарегистрирован: Сб авг 22, 2015 4:17 pm Сообщения: 161 Откуда: Севастополь Репутация: 9 [ ? ]
Машина: Carina E
Год выпуска: 1992
Двигатель: 4A-FE LB
|
|
Ну проблем нет, только у меня питание магнитолы нестандартное - 15квадратов от аккумулятора. АСС - от туда же, через реле. (тобиш зажигание не напрямую, а через реле). и все равно собакен притухает. Про решение с шоттки и емкостью знал, но лень.... а счас аж загорелось чего то.
_________________ 
|
|
| Вернуться к началу |
|
 |
|
andron58
|
Добавлено: Чт авг 30, 2018 5:03 pm |
|
 |
| На доске почета |
 |
Зарегистрирован: Ср дек 30, 2015 12:24 pm Сообщения: 1372 Откуда: Московская обл. г. Истра Репутация: 32 [ ? ]
Машина: TOYOTA CARINA E
Год выпуска: 1997
Двигатель: 4A-FE STD Denso
|
ivanprexТолько чтоб магнитола не загорелась! 
_________________ Андрей Карина-Е 1997г.р. седан,англичанка,владел с декабря 2015 г. по июль 2023 г., продана.
|
|
| Вернуться к началу |
|
 |
|
Fidel
|
Добавлено: Чт авг 30, 2018 5:22 pm |
|
 |
| Внесен в большую энциклопедию |
 |
Зарегистрирован: Ср фев 25, 2009 9:36 am Сообщения: 2977 Откуда: Краснод. край Репутация: 186 [ ? ]
Машина: Toyota Avensis Liftback 3M3
Год выпуска: 1997
Двигатель: 7A-FE LB, МКПП
|
Slava21 писал(а): Терпеть ненавижу, когда для того чтобы послушать музыку надо вставить и повернуть ключ зажигания. Только вот ток потребления выключенной магнитолы в такой схеме включения замерить все-таки стоит. Есть печальный опыт, когда зимой магнитола дожирала столь ценные Ампер*часы
_________________ Андрей, TOYOTA AVENSIS 97г.в. 7A-FE (LB), КПП мех, Liftback 3M3, LINEA TERRA, теперь с кондиционером. ICQ Нервные клетки не восстанавливаются? Да и хрен с ними - нервные сдохнут, спокойные останутся... ИМХОячу.
|
|
| Вернуться к началу |
|
 |
|
Serj'ык
|
Добавлено: Чт авг 30, 2018 6:29 pm |
|
 |
| Инструктор |
 |
Зарегистрирован: Пт ноя 13, 2009 8:13 pm Сообщения: 327 Откуда: Новосиб Репутация: 33 [ ? ]
Машина: st190+st202
Год выпуска: 1994
Двигатель: 3s-gte
|
|
На новом акуме магнитола не тухнет при запуске. Если штатно все работает и в должном состоянии находится то не должно проблем быть. Но идея норм.
_________________ Toyota Corona Hiro ноябрь 94г бортовой журнал4S-FE\AT->3S-GE->3S-GTE околосток, S54 с блокой, optitron... Помощь с покупкой\отправкой оптики и запчастей в регионы
|
|
| Вернуться к началу |
|
 |
|
dess_ik
|
Добавлено: Чт авг 30, 2018 7:40 pm |
|
 |
| Заслуженный |
 |
Зарегистрирован: Ср апр 26, 2017 9:02 am Сообщения: 973 Откуда: Томск Репутация: 3 [ ? ]
Машина: Toyota Carina E
Год выпуска: 1997
Двигатель: 3S
|
|
диоды Шотки вроде очень чувствительные...
_________________ Toyota Carina E 1997г. седан , двигатель 3S-FE, VIN SB153SBK10E050827
|
|
| Вернуться к началу |
|
 |
|
Slava21
|
Добавлено: Чт авг 30, 2018 8:15 pm |
|
 |
| Контролер |
 |
Зарегистрирован: Вс янв 14, 2018 6:05 pm Сообщения: 667 Откуда: Липецк Репутация: 10 [ ? ]
Машина: Toyota Carina E
Год выпуска: 1992
Двигатель: 4A FE LB
|
Fidel писал(а): Только вот ток потребления выключенной магнитолы в такой схеме включения замерить все-таки стоит. Есть печальный опыт, когда зимой магнитола дожирала столь ценные Ампер*часы Спасибо, учту. Завтра проверю. Но я её не только выключаю, но и панель снимаю. Serj'ык писал(а): На новом акуме магнитола не тухнет при запуске. Если штатно все работает и в должном состоянии находится то не должно проблем быть. Согласен, а если ещё и машина не 1992 года выпуска... Кстати, и аккумулятор завтра опять поставлю тот, что похуже. До зимы на нём докатаюсь, а потом этот, что получше, назад поставлю. Сейчас ставил его, что бы проблем в дороге не было. Да и поработать ему не мешало, а теперь пусть опять в резерве отдохнёт. Кстати, Fidel, в Анапе машинка простояла 10 дней, а когда заводил, то пришлось немного покрутить. Стартер крутил без напряга. Добавлено спустя 3 минуты 19 секунд:dess_ik писал(а): диоды Шотки вроде очень чувствительные... К чему? Честно говоря, их ставят туда, где другие и минуты не проработают.
_________________ Нас невозможно сбить с пути, нам всё равно куда идти.
|
|
| Вернуться к началу |
|
 |
|
dess_ik
|
Добавлено: Чт авг 30, 2018 8:37 pm |
|
 |
| Заслуженный |
 |
Зарегистрирован: Ср апр 26, 2017 9:02 am Сообщения: 973 Откуда: Томск Репутация: 3 [ ? ]
Машина: Toyota Carina E
Год выпуска: 1997
Двигатель: 3S
|
|
Slava21 к браку...сегодня как раз задал этот вопрос по случаю человеку с профильным радиотехническим образованием..
_________________ Toyota Carina E 1997г. седан , двигатель 3S-FE, VIN SB153SBK10E050827
|
|
| Вернуться к началу |
|
 |
|
MerTV
|
Добавлено: Чт авг 30, 2018 8:52 pm |
|
 |
| У него свой шкафчик в раздевалке |
 |
Зарегистрирован: Ср июл 16, 2008 9:35 am Сообщения: 7416 Откуда: Нижний Новгород Репутация: 358 [ ? ]
Машина: Тойота Ками. Мелкий проходимец
Год выпуска: 1999
Двигатель: Контрактный
|
|
На всех своих машинах подключал магнитоллу напрямую к аккумулятору. И плюс и минус. Проводами 5 мм. И таких проблемм не было даже с старыми аккумуляторами. Плюсом хрипеть динамики будут при большем уровне громкости. Мне это правда неактуально, усилок стоит, но если его нет то звук будет лучше
_________________ Ремонт ДВС японских и корейских автомобилей SWAP-сервис в Нижнем Новгороде
|
|
| Вернуться к началу |
|
 |
|
Fidel
|
Добавлено: Чт авг 30, 2018 8:55 pm |
|
 |
| Внесен в большую энциклопедию |
 |
Зарегистрирован: Ср фев 25, 2009 9:36 am Сообщения: 2977 Откуда: Краснод. край Репутация: 186 [ ? ]
Машина: Toyota Avensis Liftback 3M3
Год выпуска: 1997
Двигатель: 7A-FE LB, МКПП
|
Slava21 писал(а): Но я её не только выключаю, но и панель снимаю. Это как раз рояля не играет, жрет начинка патефона. Причем у всех по разному. Подкину другую идею - выключать силовой провод магнитолы по постановке на охрану. Наверняка в сигналке управляемый выход имеется. И для музыки ключом не крутить, и утечки на стоянке нет. Жмякнул кнопку пульта из-за стола, и машину запер, и музыку потушил.
_________________ Андрей, TOYOTA AVENSIS 97г.в. 7A-FE (LB), КПП мех, Liftback 3M3, LINEA TERRA, теперь с кондиционером. ICQ Нервные клетки не восстанавливаются? Да и хрен с ними - нервные сдохнут, спокойные останутся... ИМХОячу.
|
|
| Вернуться к началу |
|
 |
|
Slava21
|
Добавлено: Пт авг 31, 2018 1:32 am |
|
 |
| Контролер |
 |
Зарегистрирован: Вс янв 14, 2018 6:05 pm Сообщения: 667 Откуда: Липецк Репутация: 10 [ ? ]
Машина: Toyota Carina E
Год выпуска: 1992
Двигатель: 4A FE LB
|
dess_ikБрак, это брак. А для того, чтобы спросить человека с радиотехническим образованием, мне далеко ходить не надо. Сам себе отвечаю. С диодами этими сталкиваюсь очень давно. Если снабжение не начинает заниматься хернёй, покупая компоненты произведённые в полуподвальном помещении, то всё работает прекрасно. Fidel писал(а): Подкину другую идею - выключать силовой провод магнитолы по постановке на охрану. Наверняка в сигналке управляемый выход имеется. Так, чтобы менял своё состояние, на выходе сигнализации, как правило нет. Такой сигнал есть внутри, на одном, иногда двух выводах микроконтроллера. Надо искать, сидя за столом. Но и то не факт, что найдёшь. Если найдёшь, то реализовать можно - снял с охраны - сработало реле, подало питание, но у этого варианта будет свой недостаток. Будут утеряны все настройки, в том числе и настройки блютуза. И ещё - не буду я завтра измерять ток, я это уже делал. Как только купил магнитолу, то несколько дней изучал её у себя в кабинете. Работала она от блока питания. При выключении потребление тока порядка 300 мА, в таком состоянии она находится пару секунд. Затем ток падает до нескольких миллиампер. Это точно, я проверял это специально. ПыСы Добавлю ещё, вариант с объединёнными проводами питания приводится и в инструкции по эксплуатации, вряд ли они рекомендовали такой вариант, если бы было большое потребление тока.
_________________ Нас невозможно сбить с пути, нам всё равно куда идти.
|
|
| Вернуться к началу |
|
 |
|
Fidel
|
Добавлено: Пт авг 31, 2018 9:42 am |
|
 |
| Внесен в большую энциклопедию |
 |
Зарегистрирован: Ср фев 25, 2009 9:36 am Сообщения: 2977 Откуда: Краснод. край Репутация: 186 [ ? ]
Машина: Toyota Avensis Liftback 3M3
Год выпуска: 1997
Двигатель: 7A-FE LB, МКПП
|
Можно и не силовой, а управляющий. https://www.drive2.ru/l/288230376152821425/Slava21 писал(а): Добавлю ещё, вариант с объединёнными проводами питания приводится и в инструкции по эксплуатации, вряд ли они рекомендовали такой вариант, если бы было большое потребление тока. Магнитолы разные, и чудят по разному. Слепое повторение, конечно, чревато. У меня был другой опыт, когда после покупки дочкиной Короллы машине пришлось простоять без движения пару недель. И я ее не смог завести. Стал искать жруна - магнитола, подключенная по способу "все в одну скрутку". Повесил управление через ЗЗ - жрун сдох.
_________________ Андрей, TOYOTA AVENSIS 97г.в. 7A-FE (LB), КПП мех, Liftback 3M3, LINEA TERRA, теперь с кондиционером. ICQ Нервные клетки не восстанавливаются? Да и хрен с ними - нервные сдохнут, спокойные останутся... ИМХОячу.
|
|
| Вернуться к началу |
|
 |
|
Slava21
|
Добавлено: Пт авг 31, 2018 10:07 am |
|
 |
| Контролер |
 |
Зарегистрирован: Вс янв 14, 2018 6:05 pm Сообщения: 667 Откуда: Липецк Репутация: 10 [ ? ]
Машина: Toyota Carina E
Год выпуска: 1992
Двигатель: 4A FE LB
|
|
Fidel Как зовут магнитолу? Честно говоря, не особо обращал на это внимание, но когда приносят на ремонт, то естественно включаю два провода вместе. Не попадалось мне пока, чтобы кушали они много в выключенном состоянии. Может просто не замечал, но блок питания у меня с амперметром... Скорее всего у Вашей магнитолы есть дефект какой то...
_________________ Нас невозможно сбить с пути, нам всё равно куда идти.
|
|
| Вернуться к началу |
|
 |
|
Fidel
|
Добавлено: Пт авг 31, 2018 10:20 am |
|
 |
| Внесен в большую энциклопедию |
 |
Зарегистрирован: Ср фев 25, 2009 9:36 am Сообщения: 2977 Откуда: Краснод. край Репутация: 186 [ ? ]
Машина: Toyota Avensis Liftback 3M3
Год выпуска: 1997
Двигатель: 7A-FE LB, МКПП
|
|
Какая-то бюджетная балалайка, 4*50, USB, с посредственным звуком, но хорошим приемником. Дома гляну, если не забуду.
_________________ Андрей, TOYOTA AVENSIS 97г.в. 7A-FE (LB), КПП мех, Liftback 3M3, LINEA TERRA, теперь с кондиционером. ICQ Нервные клетки не восстанавливаются? Да и хрен с ними - нервные сдохнут, спокойные останутся... ИМХОячу.
|
|
| Вернуться к началу |
|
 |
|
Slava21
|
Добавлено: Пт авг 31, 2018 11:53 am |
|
 |
| Контролер |
 |
Зарегистрирован: Вс янв 14, 2018 6:05 pm Сообщения: 667 Откуда: Липецк Репутация: 10 [ ? ]
Машина: Toyota Carina E
Год выпуска: 1992
Двигатель: 4A FE LB
|
|
Fidel Да не парься особо, слов "бюджетная балалайка" вполне достаточно. Небольшая железяка, пустая внутри. Но и они не должны потреблять много в выключенном состоянии. С ней что то не так, или сделана в китайском подвале. Поэтому названия может быть любое, какое им в голову придёт. Помню очень веселили аппараты с названием "YASUKA". Кстати, в отличии от первых, собранных на TDA2003, эти были собраны на TDA2005, то есть и на тех, и на других была надпись "Stereo", но TDA2003 это моно микросхема... Эх 90-е... Разводили как лохов. Хотя и сейчас встречаются экземпляры...
_________________ Нас невозможно сбить с пути, нам всё равно куда идти.
|
|
| Вернуться к началу |
|
 |
|
ivanprex
|
Добавлено: Пт авг 31, 2018 1:07 pm |
|
 |
| Бригадир |
Зарегистрирован: Сб авг 22, 2015 4:17 pm Сообщения: 161 Откуда: Севастополь Репутация: 9 [ ? ]
Машина: Carina E
Год выпуска: 1992
Двигатель: 4A-FE LB
|
|
В общем повесил я кондюки на красный провод, магнитола перестала тухнуть от стартера.
_________________ 
|
|
| Вернуться к началу |
|
 |
|
Slava21
|
Добавлено: Пт авг 31, 2018 1:25 pm |
|
 |
| Контролер |
 |
Зарегистрирован: Вс янв 14, 2018 6:05 pm Сообщения: 667 Откуда: Липецк Репутация: 10 [ ? ]
Машина: Toyota Carina E
Год выпуска: 1992
Двигатель: 4A FE LB
|
|
ivanprex Диод ставил? Какая емкость конденсаторов? Fidel Менял только что аккумулятор, ну и заодно, раз уж пошла такая песня, то и ток измерил. Общий ток от аккумулятора (амперметр в цепи минуса): Машина на сигнализации - 35..38 мА (светодиод моргает) Машина снята с сигнализации - 35 мА Магнитола без панели - 2 мА
_________________ Нас невозможно сбить с пути, нам всё равно куда идти.
|
|
| Вернуться к началу |
|
 |
|
digit
|
Добавлено: Пт авг 31, 2018 11:20 pm |
|
 |
| Инструктор |
 |
Зарегистрирован: Пн окт 17, 2011 9:22 pm Сообщения: 411 Откуда: г. Ковров, Владимирская обл Репутация: 26 [ ? ]
Машина: Opel Astra H
Год выпуска: 2006
Двигатель: Z18XER
|
|
В замке зажигания есть микруха, которая замыкается при вставлении ключа, говоря иммобилйзеру - давай мол считывай чип. Иммо у меня нет, зато микруха есть, вот красный провод через него и подключил. Ключ вставил - мафон завелся, и не надо ACC включать.
_________________ Все продал, пересел на Opel 
|
|
| Вернуться к началу |
|
 |
|
ivanprex
|
Добавлено: Сб сен 01, 2018 9:28 am |
|
 |
| Бригадир |
Зарегистрирован: Сб авг 22, 2015 4:17 pm Сообщения: 161 Откуда: Севастополь Репутация: 9 [ ? ]
Машина: Carina E
Год выпуска: 1992
Двигатель: 4A-FE LB
|
Slava21 писал(а): ivanprex Диод ставил? Какая емкость конденсаторов?
Диод поставил, шоттки на 5А 40В. Емкость10000х35в. все выдрал из БП для видеокамеры, дохлого. Думаю, что запас очень большой и по току и по емкости.
_________________ 
|
|
| Вернуться к началу |
|
 |
Кто сейчас на конференции |
Сейчас этот форум просматривают: нет зарегистрированных пользователей и гости: 12 |
|
Вы не можете начинать темы Вы не можете отвечать на сообщения Вы не можете редактировать свои сообщения Вы не можете удалять свои сообщения Вы не можете добавлять вложения
|
|