Сообщения без ответов | Активные темы
| Автор |
Сообщение |
|
Youstas
|
Добавлено: Вт янв 26, 2010 5:43 pm |
|
 |
| Контролер |
 |
Зарегистрирован: Пн ноя 26, 2007 3:15 pm Сообщения: 621 Откуда: Ярославль Репутация: 32 [ ? ]
|
Подарили мне попогрелку «Емеля» без регулировки. Испытал, вначале понравилось, но чем ближе подъезжал к работе, тем больше поджаривался, поэтому возник вопрос регулировки. Параметры: 12 V, 4A, сопротивление при -20 3,2 Ом, при полном нагреве 2,8-2,9 Ом. Нужна простенькая схема широтно-импульсного регулятора (могу ошибаться), транзистор не предлагать  . В инете не искал, ищу. Может есть у кого мыслишки.
_________________ Была Carina-E 4A-FE, 02/95г, но не LB Сейчас: Toyota Town Ace Noah (Super Extro Limo)  3S-FE 130 лш. 1/2WD +газ 4 пок-ие - Моя Toyota Town Ace Noah (Super Extro Limo)  3С-TE 94 лш. 4WD - Жены Не трогай отлаженный механизм, и в трудную минуту он тебя не подведет.
|
|
| Вернуться к началу |
|
 |
|
PageUp
|
Добавлено: Вт янв 26, 2010 5:45 pm |
|
 |
| Заслуженный |
 |
Зарегистрирован: Ср май 13, 2009 1:36 pm Сообщения: 758 Откуда: Петербург Репутация: 6 [ ? ]
|
Youstas писал(а): Подарили мне попогрелку «Емеля»
а просто временно отключать нельця?!
_________________ 3S-FE , 1994, нидерландка =) лифтБЭК, танк в комплектации люкс! JT164STK100052005 
|
|
| Вернуться к началу |
|
 |
|
Лев
|
Добавлено: Вт янв 26, 2010 5:54 pm |
|
 |
| Коллекционер ведер, Модератор |
 |
Зарегистрирован: Пн апр 06, 2009 7:41 pm Сообщения: 4705 Откуда: Санкт-Петербург Репутация: 84 [ ? ]
Машина: Carina-E
Год выпуска: 1992
Двигатель: 3S-GE
|
|
PageUp
зачем?))
Youstas
у емели в комплекте должны быть переключатели родные на 4 положения, если уж и они не подходят, можно от сааба поставить там плавный реостат прям в кнопках.
_________________ Carina E 3S-FE 93г. Японка, левый руль, МКПП +Sprinter CArib AE95, Ford Explorer I, Skoda Yeti, VW Multivan T5, Mercedes R-Class W251, Газель матушка)) Будь тем кто ты есть.... до грани и за гранью Хочешь создать тему? тогда тебе сюда http://carina-e.ru/viewtopic.php?t=1607
|
|
| Вернуться к началу |
|
 |
|
Mouflon
|
Добавлено: Вт янв 26, 2010 6:19 pm |
|
 |
| Человек-легенда |
 |
Зарегистрирован: Ср фев 13, 2008 2:13 pm Сообщения: 7062 Откуда: Мытищи Репутация: 150 [ ? ]
Машина: Mitsubishi Outlander XL
Год выпуска: 2008
|
Youstas писал(а): Подарили мне попогрелку «Емеля» без регулировки. Испытал, вначале понравилось, но чем ближе подъезжал к работе, тем больше поджаривался, поэтому возник вопрос регулировки. Параметры: 12 V, 4A, сопротивление при -20 3,2 Ом, при полном нагреве 2,8-2,9 Ом. Нужна простенькая схема широтно-импульсного регулятора (могу ошибаться), транзистор не предлагать  . В инете не искал, ищу. Может есть у кого мыслишки.
Гы... тебе скинуть схемку или фотку?
Правда в связи с подохшим (кажется) аккумулятором приоритеты сменились. 
_________________ Mitsubishi Outlander XL'2008 6B31 "Кролик" Любителям считать деньги в чужих карманах не хватает времени залатать дыры в своих.
|
|
| Вернуться к началу |
|
 |
|
PageUp
|
Добавлено: Вт янв 26, 2010 11:05 pm |
|
 |
| Заслуженный |
 |
Зарегистрирован: Ср май 13, 2009 1:36 pm Сообщения: 758 Откуда: Петербург Репутация: 6 [ ? ]
|
Лев писал(а): PageUp зачем?))
просто я против попогреек... 
_________________ 3S-FE , 1994, нидерландка =) лифтБЭК, танк в комплектации люкс! JT164STK100052005 
|
|
| Вернуться к началу |
|
 |
|
Youstas
|
Добавлено: Ср янв 27, 2010 1:54 am |
|
 |
| Контролер |
 |
Зарегистрирован: Пн ноя 26, 2007 3:15 pm Сообщения: 621 Откуда: Ярославль Репутация: 32 [ ? ]
|
Mouflon писал(а): Гы... тебе скинуть схемку или фотку? И то и другое да побольше, побольше  распайку и для травления, можно файликом для LayOut 5. Лев писал(а): Youstas
у емели в комплекте должны быть переключатели родные на 4 положения, если уж и они не подходят, можно от сааба поставить там плавный реостат прям в кнопках. Емеля №2 без регулировки и в комплекте ничего нет, с регулировкой в 1,5 раза дороже. А от Сааба где глянуть, номерок или наводку?
_________________ Была Carina-E 4A-FE, 02/95г, но не LB Сейчас: Toyota Town Ace Noah (Super Extro Limo)  3S-FE 130 лш. 1/2WD +газ 4 пок-ие - Моя Toyota Town Ace Noah (Super Extro Limo)  3С-TE 94 лш. 4WD - Жены Не трогай отлаженный механизм, и в трудную минуту он тебя не подведет.
|
|
| Вернуться к началу |
|
 |
|
MAKCbIMKA
|
Добавлено: Ср янв 27, 2010 2:11 am |
|
 |
| Капитан баржи |
 |
Зарегистрирован: Пн фев 18, 2008 9:00 pm Сообщения: 3023 Откуда: Питер\Актобе КZ Репутация: 17 [ ? ]
Машина: chrysler voyager 3.3LE
Год выпуска: 1994
Двигатель: EGA
|
Вот мой ответ вам 
| Вложения: |

123.jpg [ 179.69 КБ | Просмотров: 3495 ]
|
_________________ Я на драйвеСейчас: Chrysler Voyager 3.3LE 94' Европеец со всеми опциями кроме полного привода и задней печки Было: Carina E 97' liftback белый, 4a-fe не LB, англичанка, ABS, ГУР, кондей Toyota Camry 97' sedan зелененький с двиглом 2.2 на автомате Subaru Legacy 98' Sedan Limited 2.5 4Cam вишневый металлик
|
|
| Вернуться к началу |
|
 |
|
slk
|
Добавлено: Ср янв 27, 2010 2:16 am |
|
 |
| Летописец |
 |
Зарегистрирован: Пн мар 17, 2008 4:49 am Сообщения: 4553 Откуда: Санкт -Петербург,Приморский р-он Репутация: 37 [ ? ]
Машина: Тойота Карина-Е,Спортвагон
Год выпуска: 1996
Двигатель: 7 Афе
|
MAKCbIMKA
сам сшил??? ставь на поток с надписью Карина-е ... 
_________________ Carina E , Red SportWagon 7 A-FЕ LB 1996г. Англичанка. Сarina E , Серо-Синий Седан 4 A-FE Не LB 1993 г. Продана. Hyundai Elantra IV Синий седан 1,6 2007 г. Корея. Продам всё что относится к задней хлопушке универсала
|
|
| Вернуться к началу |
|
 |
|
Youstas
|
Добавлено: Ср янв 27, 2010 2:27 am |
|
 |
| Контролер |
 |
Зарегистрирован: Пн ноя 26, 2007 3:15 pm Сообщения: 621 Откуда: Ярославль Репутация: 32 [ ? ]
|
MAKCbIMKA писал(а): Вот мой ответ вам Во поперло  Емелю в топку 
_________________ Была Carina-E 4A-FE, 02/95г, но не LB Сейчас: Toyota Town Ace Noah (Super Extro Limo)  3S-FE 130 лш. 1/2WD +газ 4 пок-ие - Моя Toyota Town Ace Noah (Super Extro Limo)  3С-TE 94 лш. 4WD - Жены Не трогай отлаженный механизм, и в трудную минуту он тебя не подведет.
|
|
| Вернуться к началу |
|
 |
|
MAKCbIMKA
|
Добавлено: Ср янв 27, 2010 2:39 am |
|
 |
| Капитан баржи |
 |
Зарегистрирован: Пн фев 18, 2008 9:00 pm Сообщения: 3023 Откуда: Питер\Актобе КZ Репутация: 17 [ ? ]
Машина: chrysler voyager 3.3LE
Год выпуска: 1994
Двигатель: EGA
|
|
slk
готовый купил. В Казахстане их много. Натуральная шкура барана.
_________________ Я на драйвеСейчас: Chrysler Voyager 3.3LE 94' Европеец со всеми опциями кроме полного привода и задней печки Было: Carina E 97' liftback белый, 4a-fe не LB, англичанка, ABS, ГУР, кондей Toyota Camry 97' sedan зелененький с двиглом 2.2 на автомате Subaru Legacy 98' Sedan Limited 2.5 4Cam вишневый металлик
|
|
| Вернуться к началу |
|
 |
|
voldemarik
|
Добавлено: Ср янв 27, 2010 10:17 am |
|
 |
| Человек-легенда |
 |
Зарегистрирован: Чт дек 13, 2007 1:30 pm Сообщения: 8357 Репутация: 40 [ ? ]
Машина: carina e
Год выпуска: 1995
|
MAKCbIMKA писал(а): готовый купил. В Казахстане их много. Натуральная шкура барана.
и сколько денег?
|
|
| Вернуться к началу |
|
 |
|
Mouflon
|
Добавлено: Ср янв 27, 2010 11:07 am |
|
 |
| Человек-легенда |
 |
Зарегистрирован: Ср фев 13, 2008 2:13 pm Сообщения: 7062 Откуда: Мытищи Репутация: 150 [ ? ]
Машина: Mitsubishi Outlander XL
Год выпуска: 2008
|
MAKCbIMKA писал(а): slk готовый купил. В Казахстане их много. Натуральная шкура барана.
РРРРРРРРРРРРРРРРРРРРРРРРРРРРРРРРРРР! Живодёры среди нас!!!!!!!!!!!!
_________________ Mitsubishi Outlander XL'2008 6B31 "Кролик" Любителям считать деньги в чужих карманах не хватает времени залатать дыры в своих.
|
|
| Вернуться к началу |
|
 |
|
deniskra
|
Добавлено: Ср янв 27, 2010 11:17 am |
|
 |
| Инструктор |
 |
Зарегистрирован: Чт июл 30, 2009 4:40 pm Сообщения: 300 Откуда: Санкт-Петербург /Купчино/ Репутация: 7 [ ? ]
|
Mouflon писал(а): MAKCbIMKA писал(а): slk готовый купил. В Казахстане их много. Натуральная шкура барана.
РРРРРРРРРРРРРРРРРРРРРРРРРРРРРРРРРРР! Живодёры среди нас!!!!!!!!!!!!
Зато в мехах ж,,е тепло.
А вообще, по совету врачей долго использовать режим попогрейки нельзя, поскольку Наш организм так устроен (очень возможен перегрев я,,ц), а их беречь надо.
А мех это вещь, хотя баранчиков жалко 
_________________ CARINA E(UKP) CT190 SEDAN автомат
03/1994 4A-FE (не LB)
|
|
| Вернуться к началу |
|
 |
|
Casey_Jones
|
Добавлено: Ср янв 27, 2010 11:32 am |
|
 |
| Инструктор |
 |
Зарегистрирован: Пт мар 20, 2009 12:28 am Сообщения: 448 Откуда: Санкт-Петербург, пр.Авиаконструкторов Репутация: 6 [ ? ]
Машина: Honda HR-V
Год выпуска: 2001
Двигатель: D16W5
|
Заморозка я,,ц тоже вполне возможна, особенно в -20  так что попогрейки - вещь! На маминой вольве радуют, пока машину чистишь уже сиденья теплые. На чехлы из шерсти сам давно засматриваюсь, но они же вылезать поначалу будут жестко, а значит костюму будет попа 
_________________ Был Avensis, 1999, 7A-FE LB катушечный, England, Linea Sol, ручка, светло-зеленый седан,
Стало Honda HR-V 2001г., 3dr, D16W5 VTEC 125hp, MT, серебристый металлик
Drive2.ru
|
|
| Вернуться к началу |
|
 |
|
ICAR
|
Добавлено: Ср янв 27, 2010 11:56 am |
|
 |
| Состоявшийся |
Зарегистрирован: Вт сен 22, 2009 1:00 pm Сообщения: 57 Откуда: Ярославль Репутация: 1 [ ? ]
|
аха, отморизить больше вероятность, чем перегреть 
_________________ CORONA
4S-FE
|
|
| Вернуться к началу |
|
 |
|
Youstas
|
Добавлено: Ср янв 27, 2010 12:44 pm |
|
 |
| Контролер |
 |
Зарегистрирован: Пн ноя 26, 2007 3:15 pm Сообщения: 621 Откуда: Ярославль Репутация: 32 [ ? ]
|
Опять флудите, по теме писать надо
Предложения есть?
- нет,
значит ничего не пишем
Прошу по теме!!!!!!!!!!
_________________ Была Carina-E 4A-FE, 02/95г, но не LB Сейчас: Toyota Town Ace Noah (Super Extro Limo)  3S-FE 130 лш. 1/2WD +газ 4 пок-ие - Моя Toyota Town Ace Noah (Super Extro Limo)  3С-TE 94 лш. 4WD - Жены Не трогай отлаженный механизм, и в трудную минуту он тебя не подведет.
|
|
| Вернуться к началу |
|
 |
|
Лев
|
Добавлено: Ср янв 27, 2010 1:38 pm |
|
 |
| Коллекционер ведер, Модератор |
 |
Зарегистрирован: Пн апр 06, 2009 7:41 pm Сообщения: 4705 Откуда: Санкт-Петербург Репутация: 84 [ ? ]
Машина: Carina-E
Год выпуска: 1992
Двигатель: 3S-GE
|
|
Youstas
тебе моих и педж апа предложений мало?? тогда покупай оригинал....
_________________ Carina E 3S-FE 93г. Японка, левый руль, МКПП +Sprinter CArib AE95, Ford Explorer I, Skoda Yeti, VW Multivan T5, Mercedes R-Class W251, Газель матушка)) Будь тем кто ты есть.... до грани и за гранью Хочешь создать тему? тогда тебе сюда http://carina-e.ru/viewtopic.php?t=1607
|
|
| Вернуться к началу |
|
 |
|
Youstas
|
Добавлено: Ср янв 27, 2010 1:42 pm |
|
 |
| Контролер |
 |
Зарегистрирован: Пн ноя 26, 2007 3:15 pm Сообщения: 621 Откуда: Ярославль Репутация: 32 [ ? ]
|
Лев писал(а): Youstas тебе моих и педж апа предложений мало?? тогда покупай оригинал....
Я же выше тебя просил наводок на Saab, какой и где смотреть, и писал что в комплекте нихрена нет, а так все отлично.
Прошу принцип и схему регулятора, тк хочу изготовить САМОСТОЯТЕЛЬНО. 
_________________ Была Carina-E 4A-FE, 02/95г, но не LB Сейчас: Toyota Town Ace Noah (Super Extro Limo)  3S-FE 130 лш. 1/2WD +газ 4 пок-ие - Моя Toyota Town Ace Noah (Super Extro Limo)  3С-TE 94 лш. 4WD - Жены Не трогай отлаженный механизм, и в трудную минуту он тебя не подведет.
|
|
| Вернуться к началу |
|
 |
|
Mouflon
|
Добавлено: Ср янв 27, 2010 1:55 pm |
|
 |
| Человек-легенда |
 |
Зарегистрирован: Ср фев 13, 2008 2:13 pm Сообщения: 7062 Откуда: Мытищи Репутация: 150 [ ? ]
Машина: Mitsubishi Outlander XL
Год выпуска: 2008
|
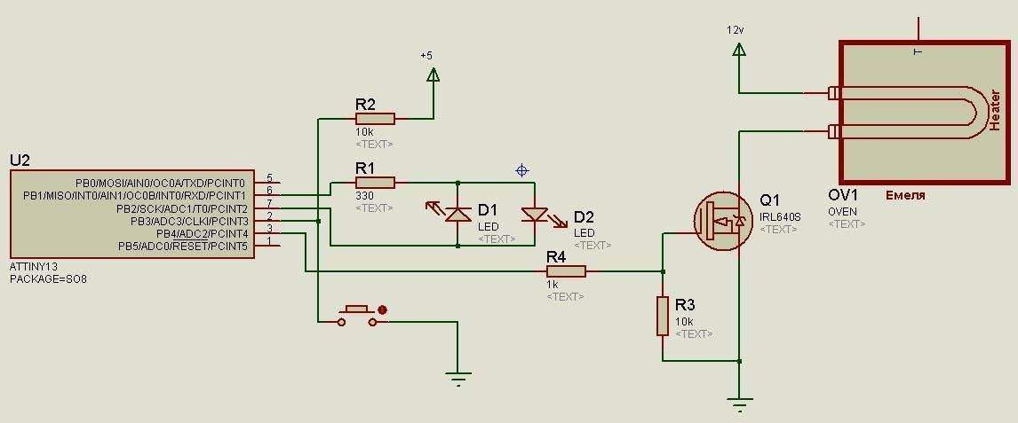
Youstas писал(а): Лев писал(а): Youstas тебе моих и педж апа предложений мало?? тогда покупай оригинал.... Я же выше тебя просил наводок на Saab, какой и где смотреть, и писал что в комплекте нихрена нет, а так все отлично. Прошу принцип и схему регулятора, тк хочу изготовить САМОСТОЯТЕЛЬНО. 
Гы... я делал что то типа такого...
Правда по независящим от меня причинам пока отложил...
| Вложения: |

Снимок4.JPG [ 58.66 КБ | Просмотров: 3527 ]
|
_________________ Mitsubishi Outlander XL'2008 6B31 "Кролик" Любителям считать деньги в чужих карманах не хватает времени залатать дыры в своих.
|
|
| Вернуться к началу |
|
 |
|
Youstas
|
Добавлено: Ср янв 27, 2010 2:29 pm |
|
 |
| Контролер |
 |
Зарегистрирован: Пн ноя 26, 2007 3:15 pm Сообщения: 621 Откуда: Ярославль Репутация: 32 [ ? ]
|
Вот это другое дело  Спасибо.
Печатной платы нет? а то придется переквалифицироваться и начать рисовать не в Автокаде или Инвенторе, а в LayOut? небольшей опыт уже есть.
_________________ Была Carina-E 4A-FE, 02/95г, но не LB Сейчас: Toyota Town Ace Noah (Super Extro Limo)  3S-FE 130 лш. 1/2WD +газ 4 пок-ие - Моя Toyota Town Ace Noah (Super Extro Limo)  3С-TE 94 лш. 4WD - Жены Не трогай отлаженный механизм, и в трудную минуту он тебя не подведет.
|
|
| Вернуться к началу |
|
 |
|
Mouflon
|
Добавлено: Ср янв 27, 2010 2:32 pm |
|
 |
| Человек-легенда |
 |
Зарегистрирован: Ср фев 13, 2008 2:13 pm Сообщения: 7062 Откуда: Мытищи Репутация: 150 [ ? ]
Машина: Mitsubishi Outlander XL
Год выпуска: 2008
|
Youstas писал(а): Вот это другое дело  Спасибо. Печатной платы нет? а то придется переквалифицироваться и начать рисовать не в Автокаде или Инвенторе, а в LayOut? небольшей опыт уже есть.
нету платы.  Это я игрался  И прошивки отлаженной нету.  По крайней мере на работе.
_________________ Mitsubishi Outlander XL'2008 6B31 "Кролик" Любителям считать деньги в чужих карманах не хватает времени залатать дыры в своих.
|
|
| Вернуться к началу |
|
 |
|
Youstas
|
Добавлено: Ср янв 27, 2010 2:40 pm |
|
 |
| Контролер |
 |
Зарегистрирован: Пн ноя 26, 2007 3:15 pm Сообщения: 621 Откуда: Ярославль Репутация: 32 [ ? ]
|
А вот мне с прошивкой даже и не поигратся  . Значит для меня схемка бесполезна  .
_________________ Была Carina-E 4A-FE, 02/95г, но не LB Сейчас: Toyota Town Ace Noah (Super Extro Limo)  3S-FE 130 лш. 1/2WD +газ 4 пок-ие - Моя Toyota Town Ace Noah (Super Extro Limo)  3С-TE 94 лш. 4WD - Жены Не трогай отлаженный механизм, и в трудную минуту он тебя не подведет.
|
|
| Вернуться к началу |
|
 |
|
Mouflon
|
Добавлено: Ср янв 27, 2010 11:32 pm |
|
 |
| Человек-легенда |
 |
Зарегистрирован: Ср фев 13, 2008 2:13 pm Сообщения: 7062 Откуда: Мытищи Репутация: 150 [ ? ]
Машина: Mitsubishi Outlander XL
Год выпуска: 2008
|
Youstas писал(а): А вот мне с прошивкой даже и не поигратся  . Значит для меня схемка бесполезна  .
Может тебя программировать научить? 
_________________ Mitsubishi Outlander XL'2008 6B31 "Кролик" Любителям считать деньги в чужих карманах не хватает времени залатать дыры в своих.
|
|
| Вернуться к началу |
|
 |
|
Youstas
|
Добавлено: Ср янв 27, 2010 11:46 pm |
|
 |
| Контролер |
 |
Зарегистрирован: Пн ноя 26, 2007 3:15 pm Сообщения: 621 Откуда: Ярославль Репутация: 32 [ ? ]
|
Я подумаю  попробовать можно, но я думаю, что это будет разовым увлечением, поэтому лучше не забивать мозг. Попробовать можно, но не здесь, пока хочу спаять не вдаваясь в программирование 
_________________ Была Carina-E 4A-FE, 02/95г, но не LB Сейчас: Toyota Town Ace Noah (Super Extro Limo)  3S-FE 130 лш. 1/2WD +газ 4 пок-ие - Моя Toyota Town Ace Noah (Super Extro Limo)  3С-TE 94 лш. 4WD - Жены Не трогай отлаженный механизм, и в трудную минуту он тебя не подведет.
|
|
| Вернуться к началу |
|
 |
|
Лев
|
Добавлено: Чт янв 28, 2010 12:10 am |
|
 |
| Коллекционер ведер, Модератор |
 |
Зарегистрирован: Пн апр 06, 2009 7:41 pm Сообщения: 4705 Откуда: Санкт-Петербург Репутация: 84 [ ? ]
Машина: Carina-E
Год выпуска: 1992
Двигатель: 3S-GE
|
|
Youstas
тогда тебе путь на рынок за готовыми детальками, или на авто рынок за переключателями или на радио для заготовок к колхозу.
_________________ Carina E 3S-FE 93г. Японка, левый руль, МКПП +Sprinter CArib AE95, Ford Explorer I, Skoda Yeti, VW Multivan T5, Mercedes R-Class W251, Газель матушка)) Будь тем кто ты есть.... до грани и за гранью Хочешь создать тему? тогда тебе сюда http://carina-e.ru/viewtopic.php?t=1607
|
|
| Вернуться к началу |
|
 |
Кто сейчас на конференции |
Сейчас этот форум просматривают: нет зарегистрированных пользователей и гости: 8 |
|
Вы не можете начинать темы Вы не можете отвечать на сообщения Вы не можете редактировать свои сообщения Вы не можете удалять свои сообщения Вы не можете добавлять вложения
|
|